Stoneman Gaming
Shadowgate 2
Main Guides Selection
Text Walkthrough
Level 1: Elemental Tower
Level 2: Castle
Level 3: Courtyard
Level 4: Dungeons
Level 5: Caves
Level 6: Behemoth
Maps
Elemental Tower
Castle
Courtyard
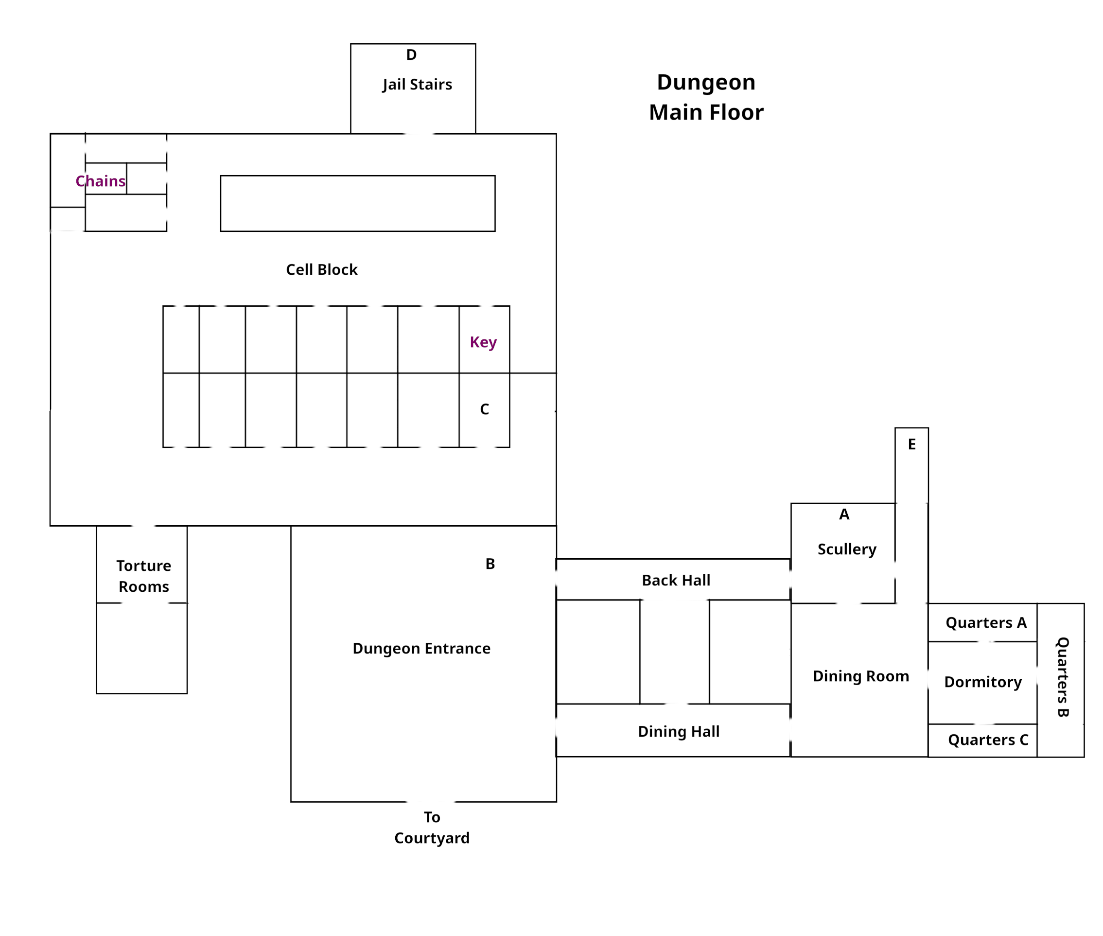
Dungeon
Caves
Behemoth
Items
Spells
Enemies
Achievements
Dungeon Maps
Click to open in new window/tab
Click to open in new window/tab